為深入貫徹落實中辦、國辦《關于深化消防執法改革的意見》和部局《消防行政執法公示規定》的相關要求,現將慶陽市消防救援支隊消防執法信息予以公示公開,敬請社會各界監督。
監督熱線:0934-8657400
通訊地址:慶陽市西峰區北京大道消防支隊
郵政編碼:745000
慶陽市消防救援支隊
執法公示公開內容
一、消防執法規范性文件
《中華人民共和國消防法》
《中華人民共和國行政處罰法》
《中華人民共和國行政強制法》
《中華人民共和國行政許可法》
《中華人民共和國行政復議法》
《甘肅省消防條例》
《消防監督檢查規定》
《消防產品監督管理規定》
《社會消防技術服務管理規定》等
二、消防救援機構執法主體及人員、職責權限、辦公地址、聯系方式、執法主體及人員





職責權限
1、督促指導機關、團體、企業、事業等單位履行消防工作職責。
2、按照權限開展公眾聚集場所投入使用、營業前消防安全檢查。
3、按計劃開展“雙隨機、一公開”消防監督抽查,組織消防安全專項治理,查處消防違法行為。
4、依法組織或參與火災事故調查處理工作。
5、進行消防法律、法規宣傳,組織指導開展消防宣傳教育培訓和消防演練。
6、核查處理消防安全違法行為舉報投訴,并對符合獎勵條件的舉報人給予獎勵。
7、其他依法應當履行的消防工作職責。
辦公地址及聯系方式
三、消防執法權利清單和責任清單法
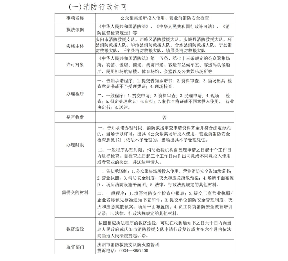
消防行政許可
消防監督檢查
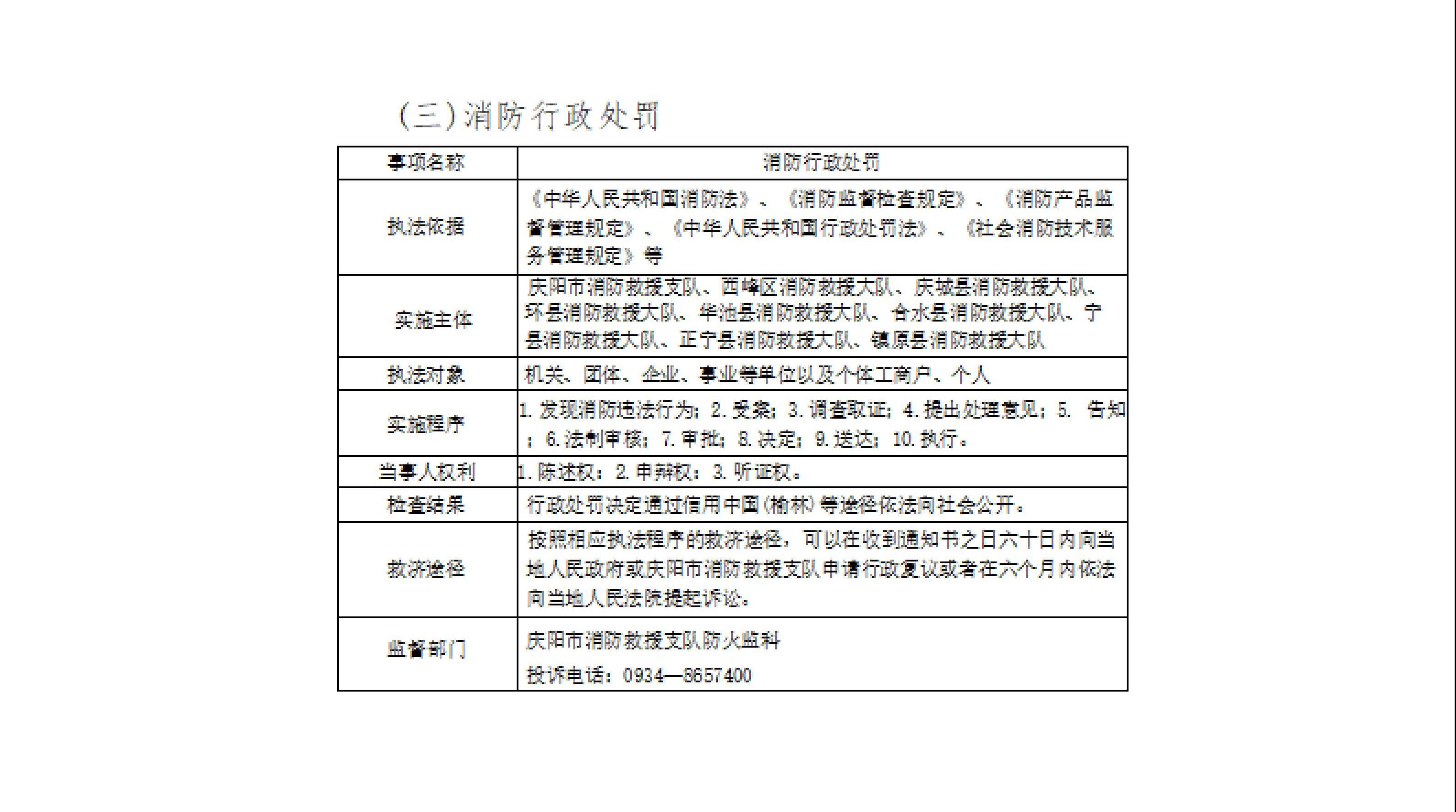
消防行政處罰
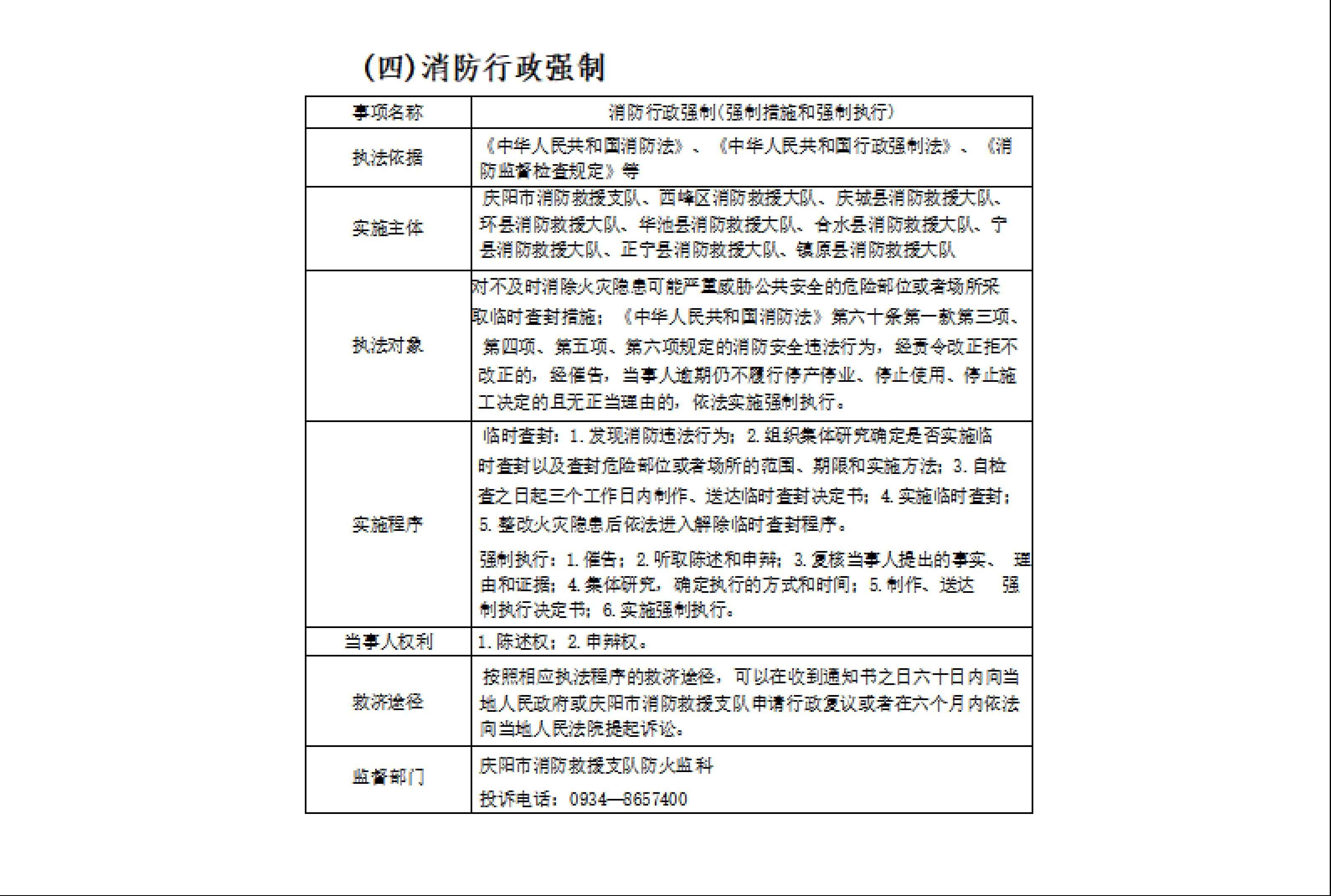
消防行政強制
火災事故調查
辦公地址及聯系方式:

三、消防執法權利清單和責任清單法
消防行政許可

消防監督檢查

消防行政處罰

消防行政強制

火災事故調查
